Analysis of risks of loss of vehicle stability during oscillatory process of impact on steering control
- Authors: Berezhnov М.К.1, Zhileykin М.М.1
-
Affiliations:
- Bauman Moscow State Technical University
- Issue: No 1 (2025)
- Pages: 59-65
- Section: MECHANICAL ENGINEERING AND TRANSPORT: THEORY, TECHNOLOGY, PRODUCTION
- Published: 30.05.2025
- URL: https://rjsvd.com/1816-210X/article/view/680787
- EDN: https://elibrary.ru/DWGOFC
- ID: 680787
Cite item
Full Text
Abstract
The paper analyzes the loss of stability for front- and rear-wheel drive vehicles. Linear models are created and frequency response are studied. The conditions for the occurrence of resonances for each of the two systems are formulated. It has been proven that there is no risk of loss of stability for a rear-wheel drive vehicle, and a condition has been formulated under which loss of stability is possible for a front-wheel drive vehicle.
Full Text
Введение
Рулевое управление автомобиля состоит из рулевого механизма, рулевого привода и усилителя [1]. Тенденция электрификации транспортных средств привела к тому, что, несмотря на то, что в Российской Федерации запрещены продажа и эксплуатация автомобилей, рулевой привод которых не обеспечивает механическую связь между управляемыми колесами и рулевым колесом, проектирующие компании продолжают разработки рулевого управления, где за привод каждого из управляемых колес отвечает отдельный электродвигатель. Индивидуальное управление поворотом управляемых колес способствует повышению устойчивости и управляемости, что обеспечивается за счет введения автоматического корректирующего изменения угла поворота управляемых колес (подруливания) [2-5], поэтому такое рулевое управление не предусматривает применения тяг, обеспечивающих механическую связь между колесами. В России ранее не производились автомобили с подобным рулевым приводом, поэтому нет оснований полагать, что отсутствие связи управляемых колес между собой не скажется негативным образом на управляемости и устойчивости автомобиля. Для анализа подобных рисков изначально требуется исследовать колебательный процесс воздействия на рулевое управление автомобиля во время его движения.
Математический аппарат
Для первоначального анализа был выбран математический аппарат, разработанный А.С. Литвиновым [6]. Движение двухосного автомобиля с передней управляемой и обеими ведущими осями он описывает двумя дифференциальными уравнениями:
(1)
(2)
где – скорость движения транспортного средства; L – колесная база; – средний угол поворота передних колес; – средний угол увода передних колес; – средний угол увода задних колес; – суммарный коэффициент сопротивления уводу передних колес; – суммарный коэффициент сопротивления уводу задних колес; g – ускорение свободного падения; Ga – вес транспортного средства; a – расстояние от передней оси до центра тяжести транспортного средства; b – расстояние от задней оси до центра тяжести; Jz – момент инерции транспортного средства вокруг оси Z; ja – боковое ускорение; проекция внешних сил, действующих на транспортное средство; Mz – внешние моменты, действующие на транспортное средство, вокруг оси Z; X1 – тяговая сила на колесе; – скорость поворота управляемых колес.
Расчетная модель автомобиля представлена на рис. 1. В ней приняты следующие допущения [7]:
а) углы увода правого и левого колес каждой оси одинаковы;
б) синусы и тангенсы углов поворота колес, углов увода, сумм углов поворота и углов увода равны углам;
в) косинусы углов поворота колес, углов увода, сумм углов поворота и углов увода равны единице;
г) касательные реакции, действующие на правое и левое колеса каждой оси, одинаковы;
д) углы поворота правого и левого колес одинаковы;
е) коэффициенты сопротивления уводу правого и левого колес одинаковы.
Рис. 1. Расчетная модель автомобиля\
Fig. 1. Calculated model of the car
Исследуем поведение данной модели автомобиля с тяговым приводом на переднюю или на заднюю оси. Помимо допущений, принятых А.С. Литвиновым, с целью упрощения модели примем также ряд других:
а) центр масс ТС находится на равном удалении от передней и задней оси, следовательно, a=b;
б) коэффициент сопротивления уводу передних и задних колес равны, следовательно, Ky1=Ky2.
Также приравняем к нулю внешние силы и крутящие моменты, поскольку рассматривается самостоятельное движение автомобиля, на который не оказывается никакое внешнее воздействие.
Модель переднеприводного автомобиля
Система дифференциальных уравнений с учетом допущений выглядит следующим образом:
(3)
(4)
Если мы вычтем из нижнего уравнения верхнее и выразим как , и как , соответственно, получим следующее:
(5)
Для полученной линейной системы построим амплитудно-частотную характеристику (АЧХ). Входным воздействием данной системы является процесс поворота рулевого колеса, а выходным процессом – разность углов увода колес передней и задней осей.
После всех преобразований получаем следующее уравнение АЧХ рассматриваемой системы:
(6)
где – круговая частота, а – частота воздействия на рулевое колесо автомобиля.
Возьмем производную данной функции по угловой скорости и приравняем к 0, чтобы определить, в каких точках она достигает экстремумы. Полученная производная имеет вид:
Проанализировав полученное выражение, можем сделать вывод, что экстремум достигается при .
Используя полученное уравнение, изучим потерю устойчивости при колебательном процессе воздействия на рулевое колесо транспортного средства, со следующими техническими характеристиками:
- снаряженная масса – 12 220 кг;
- полная масса – 18 800 кг;
- длина колесной базы – 6 170 мм;
- максимальная скорость – 90 км/ч;
- максимальное боковое ускорение – 0,3 g;
- максимальный крутящий момент на двигателе – 400 Нм.
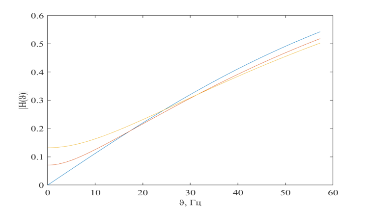
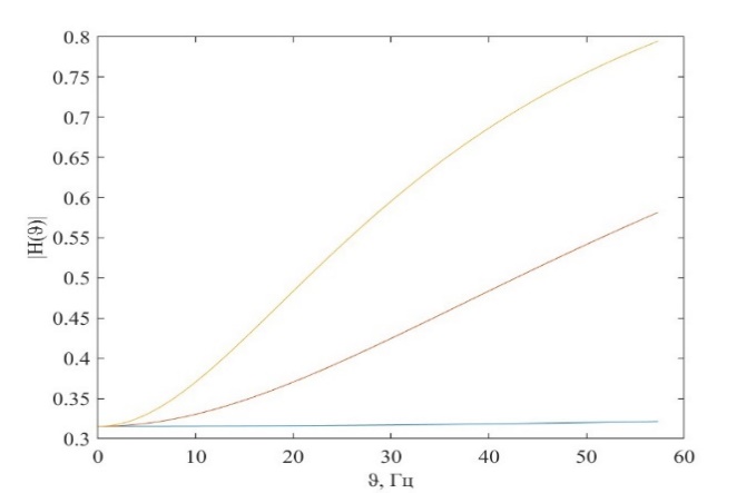
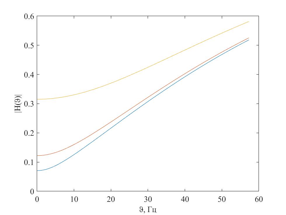
Примем значение массы автомобиля – 15 510 кг; скорости – 45 км/ч; бокового ускорения – 0,15 g; крутящего момента на двигателе – 200 Нм. Построим графики зависимости , где – частота воздействия на рулевое колесо автомобиля, варьируя параметры, упомянутые выше (рис. 2.1-2.4).
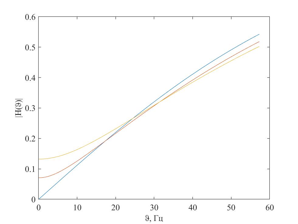
Рис. 2.1. АЧХ для различных скоростей движения переднеприводного автомобиля: синий – 5 км/ч; красный – 45 км/ч; желтый – 90 км/ч
Fig. 2.1. Frequency response for different speeds of a front-wheel drive vehicle: blue – 5 km/h; red – 45 km/h; yellow – 90 km/h
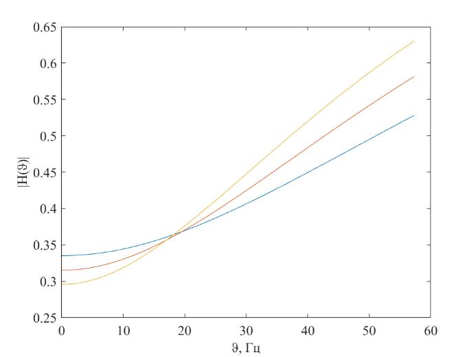
Рис. 2.2. АЧХ для различных боковых ускорений при движении переднеприводного автомобиля: синий – 0 g; красный – 0,15 g; желтый – 0,3 g
Fig. 2.2. Frequency response for various lateral accelerations when driving a front-wheel drive vehicle: blue – 0 g; red – 0.15 g; yellow – 0.3 g
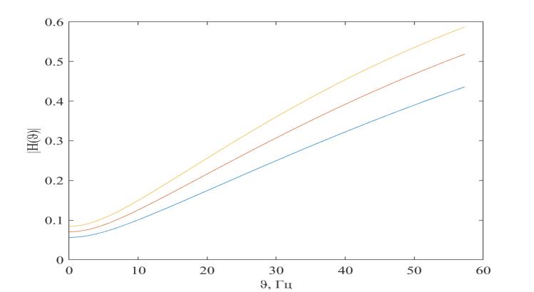
Рис. 2.3. АЧХ для различных масс переднеприводного автомобиля: синий – 12220 кг; красный – 15510 кг; желтый – 18800 кг
Fig. 2.3. Frequency response for different weights of a front-wheel drive vehicle: blue – 12,220 kg; red – 15,510 kg; yellow – 18,800 kg
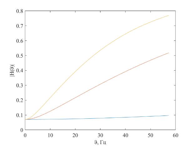
Рис. 2.4. АЧХ для различного крутящего момента на двигателе переднеприводного автомобиля: синий – 0 Нм; красный – 200 Нм; желтый – 400 Нм
Fig. 2.4. Frequency response for different engine torques of a front-wheel drive vehicle: blue – 0 Nm; red – 200 Nm; yellow – 400 Nm
Основываясь на полученных зависимостях, можно сделать вывод, что система не входит в резонанс [8]. Объясняется это тем, что зависит от отношения , и, если посмотреть на выражения данных коэффициентов, становится очевидным, что это возможно только при условии . Это невозможно для рассматриваемого нами транспортного средства и крайне редко встречается в автомобилях в принципе.
Модель заднеприводного автомобиля
Система дифференциальных уравнений, описывающая заднеприводный автомобиль, с учетом допущений будет иметь вид:
(8)
(9)
Если вычтем из нижнего уравнения верхнее и выразим как , и как , соответственно, получим следующее:
(10)
где ,
Для полученной линейной системы построим АЧХ. Входным воздействием данной системы является процесс поворота рулевого колеса, а выходным процессом – разность углов увода колес передней и задней осей.
После всех преобразований получаем следующее уравнение АЧХ рассматриваемой системы:
где w – круговая частота, а – частота воздействия на рулевое колесо автомобиля.
Поскольку уравнение АЧХ совпадает с предыдущим случаем, то условие резонанса тоже будет совпадать.
Построим графики зависимости аналогично автомобилю с передним приводом для транспортного средства с теми же характеристиками (рис. 3.1-3.4).
Рис. 3.1. АЧХ для различных скоростей движения заднеприводного автомобиля: синий – 5 км/ч, красный – 45 км/ч, желтый – 90 км/ч
Fig. 3.1. Frequency response for different speeds of a rear-wheel drive vehicle: blue – 5 km/h, red – 45 km/h, yellow – 90 km/h
Рис. 3.2. АЧХ для различных боковых ускорений при движении заднеприводного автомобиля: синий – 0 g, красный – 0,15 g, желтый – 0,3 g
Fig. 3.2. Frequency response for different lateral accelerations when driving a rear-wheel drive vehicle: blue – 0 g, red – 0.15 g, yellow – 0.3
Рис. 3.3. АЧХ для различных масс заднеприводного автомобиля: синий – 12220 кг, красный – 15510 кг, желтый – 18800 кг
Fig. 3.3. Frequency response for different masses of a rear-wheel drive vehicle: blue – 12220 kg, red – 15510 kg, yellow – 18800 kg
Рис. 3.4. АЧХ для различного крутящего момента на двигателе заднеприводного автомобиля: синий – 0 Нм, красный – 200 Нм, желтый – 400 Нм
Fig. 3.4. Frequency response for different engine torques of a rear-wheel drive vehicle: blue – 0 Nm, red – 200 Nm, yellow – 400 Nm
Основываясь на полученных зависимостях, можно сделать вывод, что система не входит в резонанс. Объясняется это тем, что зависит от отношения , и, если посмотреть на выражения данных коэффициентов станет понятно, что B всегда больше, чем A.
Выводы
Риск возникновения потери устойчивости при колебательном процессе воздействия на рулевое колесо заднеприводного автомобиля отсутствует.
У переднеприводного автомобиля потеря устойчивости может произойти только в том случае, если численное значение тяговой силы на ведущем колесе, измеряемое в , будет больше численного значения коэффициента сопротивления увода шины, измеряемого в .
About the authors
М. К. Berezhnov
Bauman Moscow State Technical University
Author for correspondence.
Email: berezhnov.m@bk.ru
ORCID iD: 0009-0008-4297-6403
Russian Federation, Москва
М. М. Zhileykin
Bauman Moscow State Technical University
Email: jileykin_m@mail.ru
ORCID iD: 0000-0002-8851-959X
Russian Federation, Moscow
References
- Афанасьев, Б.А. Проектирование полноприводных колесных машин / Б.А. Афанасьев, Б.Н. Белоусов, Л.Ф. Жеглов и др. – М.: МГТУ им. Н.Э. Баумана, 2008. Т.3. С. 319-341.
- S. Mammar, V.B. Baghdassarian Two-degree-of-freedom formulation of vehicle handling improvement by active steering / // Proceedings of the American Control Conference. 2000. Vol. 1, pp. 105-109.
- Rodrigues, A.O. Evaluation of an active steering system. Master's degree project. Sweden, 2004. URL: http://people.kth.se/~kallej/grad_students/rodriguez_orozco_thesis04.pdf (дата обращения 10.09.2024).
- Тарасик, В.П. Математическое моделирование технических систем / В.П. Тарасик. – Минск: Новое знание, 2016. – 592 с.
- Рязанцев, В.И. Активное управление схождением колес автомобиля / В.И. Рязанцев. – М.: МГТУ им. Н.Э. Баумана, 2007. – 212 с.
- Литвинов, А.С. Управляемость и устойчивость автомобиля / А.С. Литвинов. – М.: Машиностроение, 1971. – 416 с.
- Жилейкин, М.М. Моделирование систем транспортных средств / М.М. Жилейкин, Г.О. Котиев. – М.: ГТУ им. Н.Э. Баумана, 2020. – 240 с.
- Бахмутов, С.В. Многокритериальная параметрическая оптимизация в задачах совершенствования характеристик управляемости и устойчивости автотранспортных средств / С.В. Бахмутов, А.А. Ахмедов // Известия МГТУ МАМИ. 2007. № 2 (4). С.19-30.
Supplementary files












